我们的经验

首页 > 我们的经验

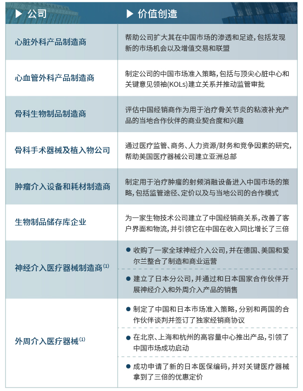
我们与多种公司合作,从非营利性研究中心到上市医疗器械公司,涉及的临床领域包括神经介入、血管外科、心脏外科、骨科生物制剂、骨科植入物、肿瘤介入和生物技术。通过我们的合作,我们曾经帮助过美国公司将业务拓展到中国和日本,中国公司将业务拓展到日本、美国和欧洲,欧洲公司将业务拓展到中国。欢迎您阅读我们的经验,希望有机会在您的全球化之旅中为您提供支持。